研究背景
慢性脑生理信号监测器件有助于及时诊断和治疗发作性或复发性神经系统疾病。与传统无源金属电极相比,有源薄膜晶体管可提供微弱脑电信号的提取放大降噪优势、提高采集信噪比。单晶硅纳米薄膜是一种超薄二维材料,由于其具备完美晶格对称性与高电子迁移率(103 cm2/V·s),具有广泛应用前景。基于硅基-碳基界面的高密度集成晶体管阵列有望带来新一轮变革性突破,可实现高密度、高保真度、高信噪比的脑信号长效记录。尽管有源器件在脑电监测方面取得了重大进展,诊断/治疗神经系统疾病通常需要多模态参数的综合监测,特别是像癫痫、肿瘤这些慢性神经疾病经常涉及脑皮层温度异常等现象,甚至需要光遗传学等手段进行干预。然而,目前对植入式神经电、热和光模态的综合监测仍然较少报道,大多局限于单模态的脑信号传感,无法满足当前神经动力学研究日益增长的需求。
文章概述
宋恩名课题组联合张荣君教授团队联合提出了一种硅基-碳基组织界面的多模态脑机接口系统,该系统支持实时连续监测脑电、热和光动力信号。系统的材料和结构设计基于单晶硅有源器件和用于微弱脑信号的电容耦合机制(信噪比~40 dB),通过利用硅基晶体管的光电效应和有源元件的功能复用,同步集成了用于热传感的温度传感器(精度0.1°C)与精确光动力测量(0.57 nA/(mW/cm²))的光遗传学信号。该系统保持了与神经组织长期稳定接触所必需的机械灵活性,其多功能运行模式互不干扰;在体外实验中展示了电容耦合硅基晶体管的长期稳定性特征,并在动物实验以及生物相容性评估中表现出了适用于临床环境的可同时长期监测多种大脑活动的能力。该多功能平台中使用的技术在脑机接口中具有一定的普适性,可通过连续的多模态神经动力学数据采集,提供潜在的诊断和治疗途径来提高慢性神经系统疾病患者的生活质量,特别是癫痫和脑肿瘤等。这项研究成果以“An Active, Multimodal Neural Interface for Real-Time Monitoring of Cortical Electrical, Thermal, and Optical Dynamics“为题,发表于国际学术期刊《Advanced Science》,复旦大学博士生黎家豪为论文第一作者,宋恩名、张荣君教授为该论文通讯作者。

图文导读

图1:植入式多功能脑机接口系统的设计

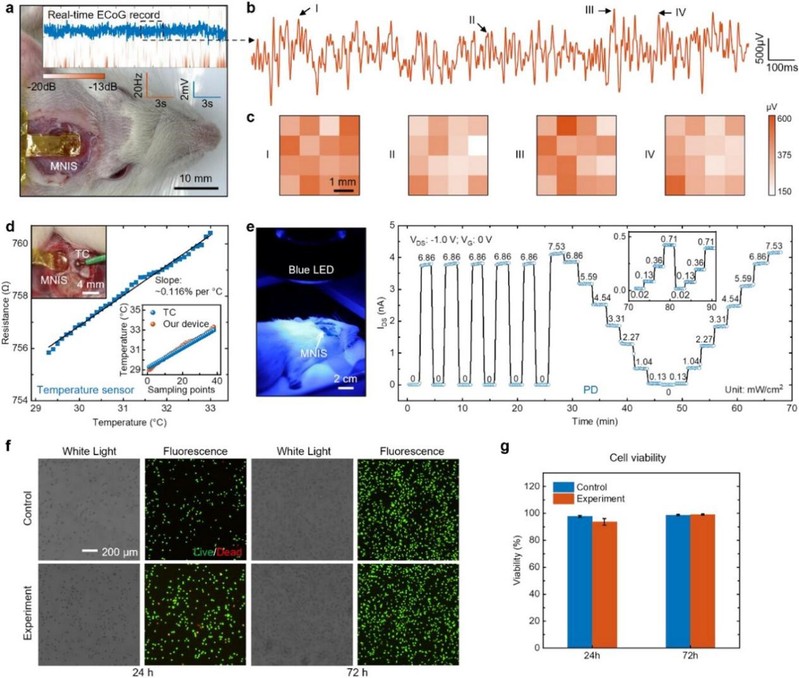
图2:多模态脑机接口系统的体外神经电和热监测性能

图3:长期稳定性、抗干扰性及其拓展的光电探测器功能

图4:多模态脑机接口系统的动物实验和生物相容性
小结
这项研究引入了一种高度兼容、高信噪比的多模态脑机接口系统设计——将硅基晶体管-无源器件集成与单器件功能复用策略相结合。所展示的用于电生理和光强探测的晶体管阵列与温度传感器同时展示了较优异的电/热/光性能、长期稳定性和生物相容性,模态之间互不干扰。随着未来与多路复用互连方案的结合和温度传感单元的进一步小型化,有望在单个系统中实现三个甚至更多传感功能的阵列。这些设计策略不仅可以促进光刺激期间热效应的研究,还可以为其他脑部疾病的研究提供新的观察维度,例如癫痫病灶定位、肿瘤代谢监测和闭环光遗传学治疗等。总体而言,这些结果和方法有望进一步推进植入式神经接口的大面积、多模态实时监测技术的发展。
致谢:该项研究得到了国家科技创新2030-脑科学与类脑研究重大专项(青年)、国家自然科学基金委等项目的资助,谨此感谢。
通讯作者信息:宋恩名,复旦大学。获首批国自然海外青年人才项目,创新2030脑计划重大专项青年首席科学家。长期从事硅基脑机接口研究,《麻省理工科技评论》35人、上海科技35人、达摩院青橙奖、联合国工业组织科创进步奖。
张荣君,复旦大学,教授,博士生导师。长期主要从事光学、光电子和微电子材料与器件,以及光健康、医工结合等方面研究和教学工作。
论文信息:
Jiahao Li, Yifei Lu, Zhongzheng Li, Lu Jin, Lianjie Zhou, Ke Ding, Junhan Liu, Bofan Hu, Pengchuan Liu, Dongqi An, Fuying Liang, Yuhang Hu, Yuting Shao, Yifan Ding, Lichao Ma, Rui Li, Yongfeng Mei, Rongjun Zhang*, Enming Song*
Advanced Science
DOI: 10.1002/advs.202512114
原文链接:https://advanced.onlinelibrary.wiley.com/doi/10.1002/advs.202512114
